“山寨车鼻祖”众泰汽车疑似要复产了。
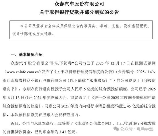
近日,众泰汽车披露的《关于取得银行贷款并部分到账的公告》显示,公司与浙江永康农村商业银行签署4亿元《流动资金借款合同》,首批3.43亿元已到账。

该笔贷款来自永康农商行5亿元综合预授信额度内,且处于公司2025年股东大会授权的45亿元总授信框架下,期限自2026年1月22日至2028年11月30日,年利率2.8%,低于其历史债务3.65%的利率水平。
资金将定向用于两方面:一是置换已和解的历史逾期债务,二是支持整车板块复工复产。公告强调,此举是“系统性解决债务问题、优化财务结构”的关键动作,可缓解集中偿债压力。
贷款到账前,众泰已启动债务清理。
2025年12月,公司公告与中国银行永康支行、建设银行永康支行达成和解,合计需偿还4.05亿元,其中中行2.22亿元、建行1.83亿元,2026年1月31日前需完成全额还款。
此前,两家银行因金融借款纠纷冻结了众泰破产财产处置专户中的3.35亿股股票及426.42万元存款。和解后,相关冻结已解除,为股票处置铺路。
债务重组背后是持续恶化的财务数据。
2016年,众泰汽车的销量达到巅峰的33万辆,此后开始走下坡路,自2019年以来,众泰汽车已连续亏损7年。2020年9月,众泰汽车因资不抵债宣布破产重整。2021年10月,深商控股集团有限公司成为其“白衣骑士”。重整完成后的众泰,选择了新能源汽车作为复活的赛道,但公司的业绩不仅未发生实质性改善,反而陷入颓势。
2024年经营数据进一步探底,全年销量仅14辆,同比下降98.74%,生产量为0辆;2025年前三季度营收4.19亿元,同比增长8.98%,但归母净亏损仍达2.23亿元。截至2025年三季度末,公司所有者权益仅1258万元,资产负债率高达99.41%。
据1月17日晚间披露的2025年度业绩预告,众泰汽车预计当年归属净利润为负值,经营业绩仍为亏损状态,年末净资产为正值。
财务承压同时,公司高层频繁变动,在近三个月内换了两任董事长。2025年10月,李立忠接任董事长,仅两个月后便因“个人家庭原因”辞职;2026年1月15日,“70后”韩必文当选董事长,距其2025年11月被聘为总裁仅过去两个月。
公开信息显示,韩必文有23年奇瑞汽车从业经历,自2001年7月起至2024年4月期间,其先后在奇瑞汽车股份有限公司担任制造中心副总经理、制造事业部总经理等核心职务,还曾作为奇瑞集团外派人员,在奇瑞捷豹路虎、观致汽车等奇瑞关联企业担任制造执行副总裁、制造和质量副总裁等岗位。
人事调整与资金筹措均指向复工复产目标。近期流传的招聘海报显示,众泰招聘覆盖设计、研发、验证至量产准入全链条岗位,内部人士确认系复产筹备。股票处置公告亦明确,套现资金将专项支持整车板块复产。
猎聘的招聘动态显示,目前众泰集团正在招聘的岗位有49个,主要分布在金华和杭州两地。除了研发岗位外,还有法务、审计、采购、证券事务专员等岗位。
在逐渐淡出大众视线后,竞争如此激烈的当下,众泰能否实现“涅槃重生”,仍存在较大不确定性。