游戏百科
聚焦未来科技 9大科技赛道龙头
2026-01-20 00:18:12
纯真灵魂
国际
聚焦未来科技 9大科技赛道龙头
猜你喜欢
美国再封136家中企,中国28nm量产过线:芯片牌摊开了1月18日,美国那边对中
2026-01-21
京城数码弟
标签:
美国
芯片
半导体
工信部
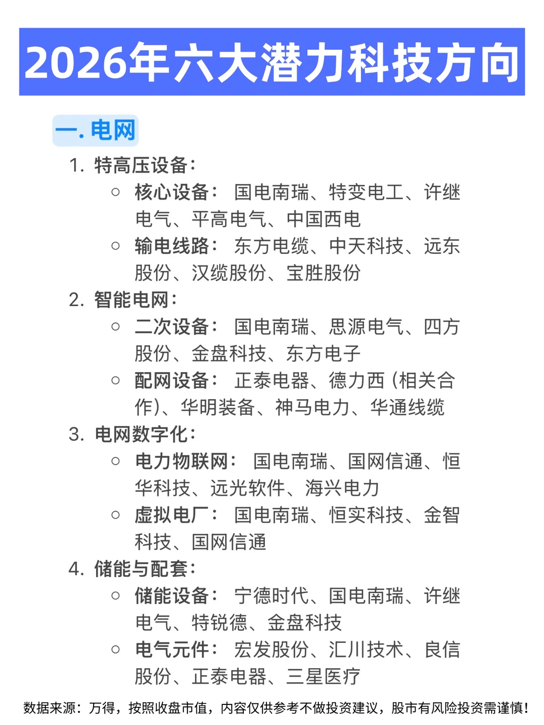
🔥2026年六大潜力科技方向
2026-01-20
安蕾聊商业
标签:
安世半导体
平高电气
远光软件
正泰电器
“安世之乱”平息,海盗归还安世半导体控制权,虽说我们赢了,可有件事意难平,那帮吃
2026-01-20
发煌聊历史
标签:
半导体
控制权
闻泰科技
荷兰
半导体“芯片”:🧪半导体材料核心龙头(收藏版)安集科技、雅克科技、鼎龙股
2026-01-17
科技财道风口
标签:
半导体
芯片
雅克科技
安集科技
中日在光刻胶半导体核心材料领域的对抗互掐,必然促使国产光刻胶高端替代。容大感光和
2026-01-17
申叔夜弹
标签:
光刻胶
半导体
中日
容大感光
2026年01月21日,半导体封测领涨,全球封测领先企业排行出炉!半导体封测
2026-01-21
半城烟论财源
标签:
半导体
巨力索具
潍柴重机
中钨高新
趋势方向已经有大佬们入手了,未来的重点方向
2026-01-22
浩来谈商业
标签:
苏州工业园区
华泰
2026年六大潜力科技赛道核心标的全梳理一.新型电力系统1.特高压升级
2026-01-21
博学瞰财随聊
标签:
芯片
传感器
航天
森霸传感
热门分类
游戏下载
推荐
热榜
军事
NBA
体育
社会
明星八卦
娱乐
财经
科技
汽车
历史
国际
游戏
动漫
公益
搞笑
商业
互联网
数码
国际足球
房产
家居
时尚
科学探索
职场
育儿
股票
教育
影视
情感
热点
中国军情
武器
中国南海
中国足球
亚洲杯
科比
综合体育
CBA
投资
楼市
大咖秀
外汇
创业
风口
SUV
豪车
概念车
优惠
新能源
美国
欧洲
朝日韩
俄罗斯
孕期
街拍
恋爱攻略
婚姻
正能量