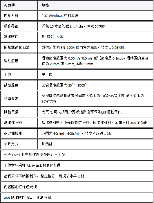
一、核心功能与技术原理
技术原理与测试标准
1.球盘法高温摩擦磨损测试原理
球盘法通过模拟球-盘接触的滑动摩擦工况,结合高温环境(通常为300-1000℃)评估激光修复层材料的摩擦系数、磨损率及表面形貌变化。核心参数包括:
载荷范围:0.1-50N(ASTM G99-20)
转速范围:10-1000 rpm
温度控制精度:±5℃(ISO 15240-2:2020)
数据采集:摩擦力、温度、磨损体积(激光扫描显微镜或称重法)
二、关键参数

三、执行标准与适用场景
满足标准
GB/T 43853-2024
ASTM G99-20ASTM International滑动摩擦磨损测试通用规范金属、陶瓷、聚合物
GB/T 16487.1-2019中国国家标准高温摩擦磨损试验方法金属材料
ISO 15240-2:2020ISO高温摩擦学测试设备校准工业设备验证
典型应用:
生产线批量质检;
第三方实验室认证。
四、选型建议与风险提示
1.核心选型指标
温度均匀性:需满足±5℃以内(参考ISO 15240-2:2020)
兼容性:支持激光修复层试样定制夹具
数据可靠性:建议选择配备力控闭环系统的设备
2.风险提示
标准差异:部分厂商宣称的“高温能力”未明确标注温度波动范围,需索取第三方检测报告
材料适配性:激光修复层可能因高温氧化导致测试结果偏差,建议预实验验证
安全规范:高温测试需符合
五、售后服务
1、我们保证有可靠的售后服务保障。
2、我们保证投标设备免费保修壹年,如因仪器质量问题而不能使用的,一个月内免费更换。
3、进行终身维护,按成本价保证消耗品、配件的及时供应。
4、售后服务:接到用户要求维修通知后,在半小时内给予明确的解决措施;一旦发生故障用户无力排除,则在7日内派出专门维修人员到现场维修。
5、保修期内提供上门维修服务,超出保修期后上门维修服务用户仅需支付零配件的费用。
六、配置清单
主机1台;
测试软件1套;
说明书1份;
合格证1份;
保修卡1份;
签收单1份;
铭牌1块;
电源线1根;
扳手1套;
宣传册若干;


