挑战三百秒讲完中国的神话体系,你信不信?

挑战三百秒讲完中国的神话体系,从上古时期到晚清之外。正所谓一朝天子一朝臣,没有谁是永远的神,中国的神话体系很复杂,除了时间跨度大,各地区的习俗也不一样。比如沿海地带喜欢海神文化,遇事不决就问妈祖;江河地区的习俗是和神。但从民间角度来讲,神话体系叫万物皆有灵,谁有用就拜谁,上神千千万,塌房就换,对封建迷信嗤之以鼻,但在财神殿前却长跪不起。
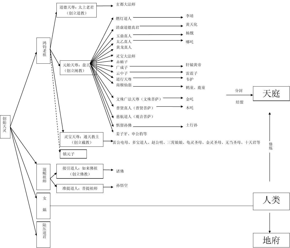
整个中国神话大体分为四个体系:上古神话体系、道家神话体系、佛家神话体系和民间神话体系。

上古神话体系属于夏朝乃至更远古的神话,常见于一些先秦文学作品,比如《山海经》《诗经》《楚辞》,很多耳熟能详的故事都出自这里,比如共工怒触不周山,女娲补天。女娲补天产能过剩,补完后还剩两块石头,一块化身为孙悟空,一块化身为通灵宝玉,分别出自《西游记》和《红楼梦》。

道家神话体系是本土正宗的,起源于东汉时期,可以追溯到老庄和黄老思想。大家熟悉的三清六御、雷祖都来自这里。北宋时期平民百姓也有拜三清的习俗,分别是元始天尊、灵宝天尊、道德天尊。三清下面还有六御,还有五方五老、三官大帝、东王宫,包括西王母等。这个体系很复杂,有的是对自然敬畏的虚构,也有很多真实的历史人物,比如人见人爱的赵公明。不同流派和地区还有差异,传统神话体系里有五路财神,也有九路财神的说法。

佛家神话体系是外来的,后来和本土文化相融合。佛教文化大概在两汉时期传入,到隋唐时期达到顶峰。唐僧的原型玄奘来自东土大唐,他当年是偷摸跑出去的。想把孙悟空压住的如来佛祖在佛家文化里属于顶峰存在,再往下还有菩萨、罗汉、护法等。

民间神话体系主要依托于民间流传和文学作品流通,依托于前三大神话体系发展而来,没有一个明确的体系,主打天马行空。比如《西游记》里的头号名师菩提老祖,他精通儒释道精微万全法,在西游里佛道皆修,被称为混元大罗金仙。菩提老祖往下还有一个大能叫镇元子,他和牛魔王战力三七开,镇元子三拳牛魔王,孙悟空根本斗不过他,因为镇元子是地仙之祖,地仙以下无敌,地仙以上一换一。他的存在究竟是虚构的还是有体系记载的众说纷纭。

民间神话体系中关于杨戬这个人物有三种说法,一种说法是他不姓杨姓李,是都江堰的创造者李冰的次子;第二种说法是他姓赵,是白素贞的邻居,也住在青城山;第三种说法是能劈山救母、斩蛟擒龙的二郎真君杨戬,天庭头号反骨,可以跟孙悟空干个五五开的天界战神杨戬,但西游原著里只说了二郎神姓杨,杨戬这个名是《封神榜》搞出来的。

中国神话体系错综复杂,但不同体系的神话实际上还是互有关联的,比如女娲补天留下来的石头就成就了《西游记》和民间神话体系。还想到如果中国神话能拍成一系列,就像老外的科幻大片一样成为系列 IP,那可了不得,每个人物单拎出来都是一部故事,还可以互相关联,想好了十六个大字:天地混沌,神魔降世,三界大战,浩劫将至。
评论列表