游戏百科

胖东来员工遭顾客两度掌掴,精神疾病证明现身,企业补偿3万元显担当

《胖东来141万奖金背后:尊严与温度的企业哲学》 2025年岁末,河南胖东来商贸集团公布一组特殊数据:全年发放2657例

《胖东来141万奖金背后:尊严与温度的企业哲学》  2025年岁末,河南胖东来商贸集团公布一组特殊数据:全年发放2657例文明价值奖励,总金额141.6371万元。其中,侵犯人格尊严补偿金达39.2万元,勇敢正义奖34.08万元,服务项目奖14.61万元,文笔奖9.44万元。这些数字背后,藏着一家企业对"人"的终极尊重。

"胖东来的好,是老板把员工当人,员工把顾客当家人。"这条网友评论,在新乡"三胖"门店得到了生动印证。12月15日,顾客李女士生理期突至,腹痛难忍蜷缩在卫生间。保洁员王姐发现异常后,不仅敲门递上卫生巾,还搀扶她到员工休息室,用热水瓶焐腹,递上布洛芬和暖贴。李女士含泪道谢:"要不是你们,我还得硬扛两小时。"王姐却说:"能帮到家人,我们心里更暖。"

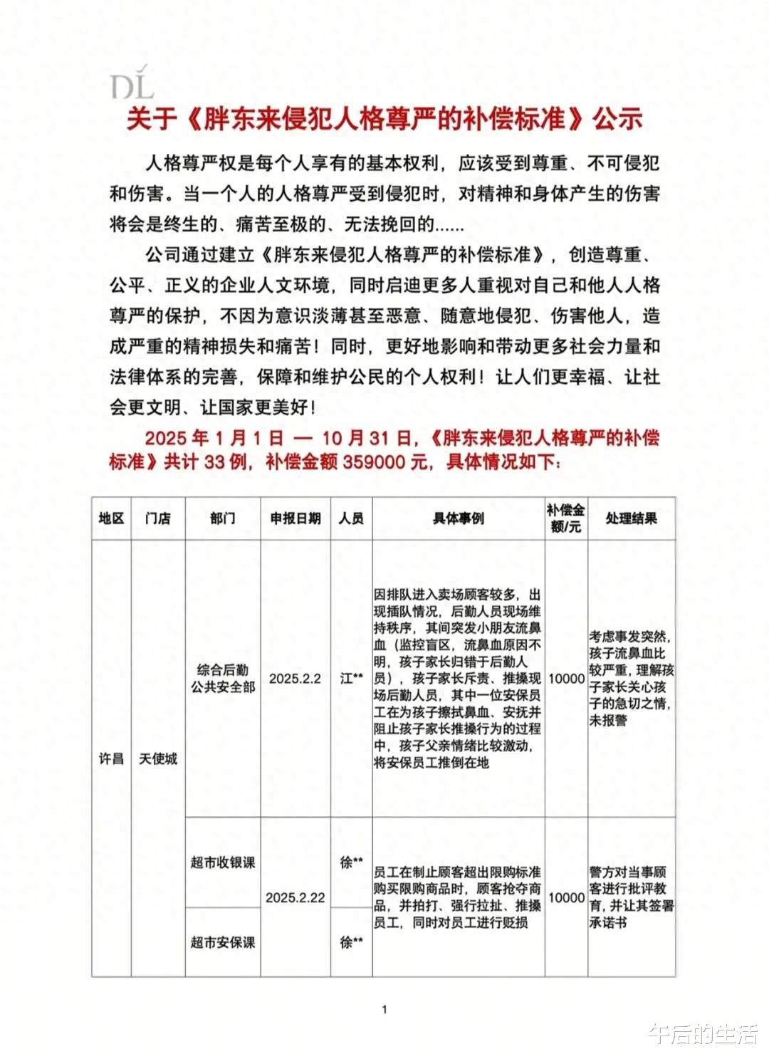
这份温暖,源于胖东来对人格尊严的极致守护。2025年11月17日,集团官网公示《侵犯人格尊严补偿标准》,详细披露33起员工受辱案例及补偿明细。其中,许昌北海店电工程某某的遭遇尤为典型——1月26日,他在劝阻辱骂员工的顾客时,突遭对方两次掌掴。警方介入后,顾客家属出示精神疾病证明,胖东来仍给予3万元补偿。这33起案例中,补偿金额从3000元到3万元不等,涉及掌掴、辱骂、推搡等多种情形,处理结果既有警方调解,也有行政拘留。

"人格尊严不是口号,而是刻进制度的信仰。"胖东来在声明中强调。他们通过《补偿标准》构建起尊重、公平、正义的企业生态:当员工被辱骂时,公司第一时间站出来维权;当顾客有过激行为时,法律与人文关怀并行。这种双向守护,让员工有了"被保护的安全感",顾客感受到"被重视的温暖"。

更深远的意义在于,胖东来正用商业力量推动社会文明进程。33起案例公示后,许多企业开始重新审视员工权益保护;3万元的最高补偿,让"打工人"看到尊严的价值;而"将顾客当家人"的理念,则重新定义了服务行业的温度标准。正如集团负责人所言:"我们守护的不仅是员工和顾客,更是这个社会对'人'的基本尊重。"

此刻,许昌胖东来天使城店的员工休息室里,保温桶里正温着红糖姜茶,急救箱里备着布洛芬和暖贴,墙上的《尊严补偿标准》在灯光下泛着微光。这些细节,无声诉说着一家企业的价值观——真正的文明,始于对每个个体的尊重。

互动话题:你在购物时遇到过哪些暖心的服务?你认为企业应该如何平衡员工权益和顾客服务?欢迎分享你的故事或建议,让我们一起探讨商业与人性的温暖共鸣。