游戏百科

紧急提醒!爸妈的养老金补缴这样办最省心:两种方法,全家都能看懂!

家里老人在说养老金补缴的事吗?别觉得复杂!不管是爸妈自己办,还是儿女帮着办,看完这篇都能整得明明白白。“这份指南,写给两

家里老人在说养老金补缴的事吗?别觉得复杂!不管是爸妈自己办,还是儿女帮着办,看完这篇都能整得明明白白。

“这份指南,写给两类人:想自己搞定、不愿麻烦儿女的叔叔阿姨,以及想为爸妈分忧、却不知从何下手的孝顺子女。养老金补缴是件正事、好事,但办手续可能会让人觉得有点绕。别担心,咱们今天就把这条路由繁化简,画清楚。您可以根据家里情况,选择最适合您家的那条路。”

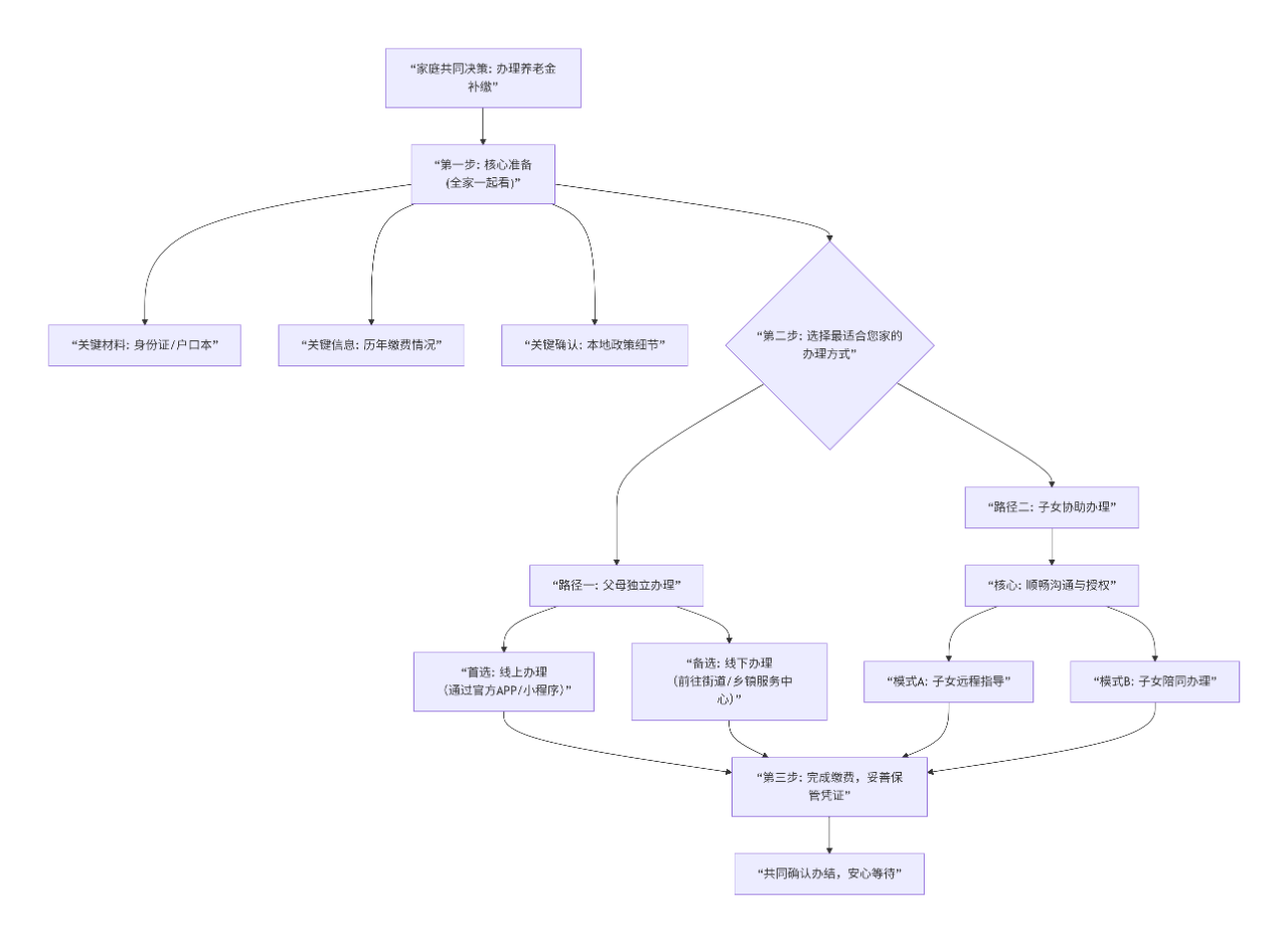
一张图看清所有选择与准备:

第一部分:办理前的全家通用准备(无论谁去办)

材料清单(贴士:找个文件袋,一起放好)

[ ]本人的身份证原件

[ ]户口簿原件(首页、本人页)

[ ]社保卡或缴费存折

[ ]银行卡(用于缴费,提前确认余额)

信息准备

自查:回忆或查找往年缴费记录,明确要补哪几年。

咨询:拨打12333社保热线,或查询本地社保局官网/公众号,最终确认本地政策细节,主要是能否补缴,补缴需要哪些材料。(温馨提示:这是最可靠的一步,别怕麻烦。)

第二部分:路径一 —— 叔叔阿姨自己办理(详细到每一个点)

A方案:在手机/电脑上办(推荐给会用智能手机的长辈)

第1步:打开微信或支付宝。

第2步:搜索栏输入“XX省人社”(例如“江苏人社”)找到官方小程序或公众号。

第3步:在首页找“社保缴费”或“养老保险补缴”栏目。

第4步:按提示填写信息、刷脸认证、完成支付。

关键提醒:“叔叔阿姨,如果找不到入口或刷脸不成功,非常正常!这不是您操作问题,系统有时会这样。这时咱就选B方案,带上材料去现场,工作人员会帮您。”

B方案:去现场办(最传统、最可靠)

去哪:户籍所在地的乡镇(街道)便民服务中心或社保所。

怎么办:进门后通常有引导员,直接说“我要办理城乡居民养老保险补缴”。在柜台填写申请表,工作人员会一步步指导。

贴心提示:“建议您避开每月最后两个工作日和周一上午,这些时间人最多。天气不好时也尽量别去,安全第一。”

第三部分:路径二 —— 子女协助父母办理(关键在沟通与协作)

核心:获得父母的清晰授权与信任

协作模式A:子女远程指导,父母自主操作

适用:父母会基本手机操作,但需要子女指导。

怎么做:可以用微信视频通话,子女实时看着父母的手机屏幕,一步步指导他们操作官方小程序。

协作模式B:子女陪同前往线下办理

适用:父母不熟悉流程或行动不便。

怎么做:子女提前查询好地点、工作时间、所需材料清单。陪同前往,负责沟通、填表等事宜,最终确认和签字最好由父母本人完成。

子女须知:

尽量不代操作:所有需要人脸识别或密码输入的环节,由父母本人完成。

保管好凭证:所有回执、单据,拍照留存在家庭群相册,原件交由父母收好。

办理后:无论谁办的,全家一起做这两件事

保存凭证:线上缴费的截图,或线下的回执,务必妥善保存。

二次确认:办理后约两周,通过官方渠道查询缴费记录是否已更新。

写在最后“养老金补缴,办的是手续,连的是家人的心。无论您是自力更生的长辈,还是默默付出的子女,这份为未来添一份安稳的心意,都值得点赞。欢迎在留言区分享您的办理经历或小窍门,比如提醒大家注意带XX材料。您的真实经验,就是给其他老朋友最暖心的帮助。关注「安心老友汇」微信公众号,后台回复‘清单’,可获取本文的详细材料核对清单电子版,打印出来,办一项勾一项,清清楚楚。”

2025年底前必看!城乡居民养老金最全指南:补缴、计算、提档一次讲清​

【关于我】安心老友汇,用心陪伴,做有温度的精神家园~