




我们来看看拍卖执行法院拍卖公告中披露的标的详细技术资料:




















深圳市铭可达集团股份有限公司创立于1991年,立足深圳,布局东南亚,产业项目涉及深圳、香港、东莞、贵州安顺、泰国芭堤雅、 曼谷等6个城市,资产规模近百亿,每年纳税超千万元,带动就业近万人。30年来,铭可达集团勇于开拓,一直致力于发展模式的创新,从“家电低价王”营销模式衍生出“金融、商业、企业”三方资本合作模式。由最初的空调家电零售批发到跨地区连锁经营,到转型为经营物流(仓储)产业、供应链管理、国际贸易业务、商业旅游地产。铭可达集团凭借领先的市场地位、创新的发展模式、极具影响力的品牌以及良好的市场业绩和信誉先后荣获“福田区纳税百佳民营企业”、“深圳市消费者喜爱的名牌商场”、“深圳百万市民心中的诚信企业”、“诚信守法经营优秀私营企业”、“深圳市30家优质服务物流企业“、深圳物流业“十佳物流园区奖”、“十大创新奖”、“深圳企业100强”、“深圳老字号”、“深圳知名品牌”、“广东省诚信示范企业”、中国商业联合会评定铭可达为“企业信用评价AAA级信用企业”并授予“中国行业十大创新力品牌”。

我们来看看拍卖标的物流园现场情况:
























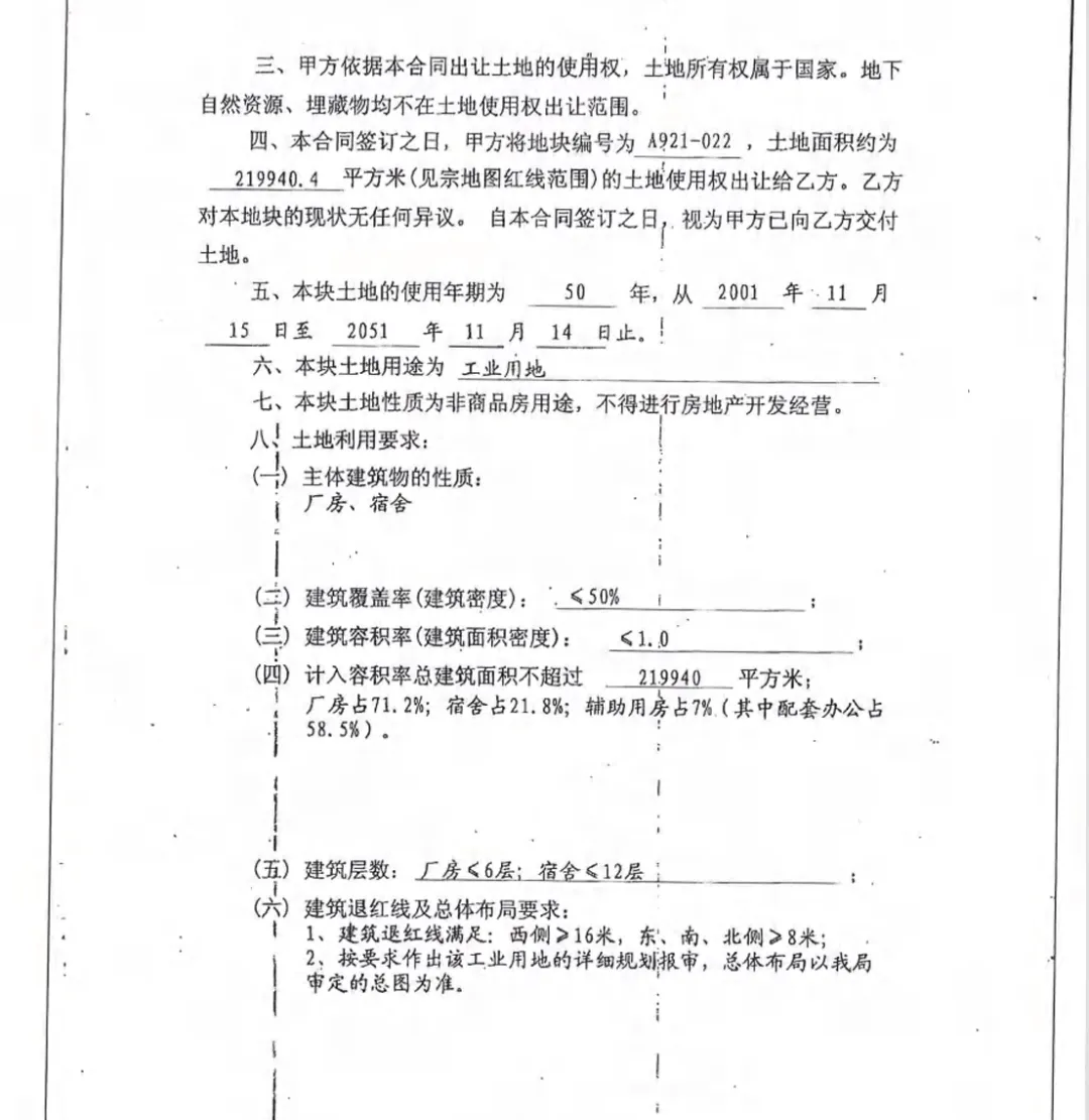
铭可达产业园城市更新单元位于观澜街道君子布片区,西临清平高速、东邻莞深边界。项目曾于2021年3月31日,纳入深圳市龙华区城市更新与土地整备局开展的《2021年深圳市龙华区城市更新单元计划第二批计划》(草案)网上公示及现场公示名单,更新方向为普通工业功能。铭可达产业园城市更新单元位于观澜街道君子布社区。拆除范围用地面积219939㎡,纳入深圳市“工业上楼”试点项目,拟更新方向为普通工业、居住等功能。拟拆除范围内移交给政府的用地总面积应不少于86201㎡。(其中拟拆除范围内的13035.3㎡土地由实施主体将地上建筑物、构筑物及附着物等理清经济关系并自行拆除、清理后无偿移交政府。 城市更新单元涉及城市总体规划强制性内容的,须按城市总体规划强制性内容有关要求执行。

龙华区观澜街道铭可达产业园城市更新单元规划(草案)已经龙华区推进“工业上楼”试点项目建设工作专班2023年第三次会议审议通过。
更新单元用地面积224171.6㎡,拆除范围用地面积219939.2㎡,开发建设用地面积133737.7㎡,规划容积861250㎡,其中厂房473770㎡,产业配套用房106600㎡[含小型商业服务设施6400㎡,配套宿舍100200㎡(其中宿舍型保障性租赁住房30000㎡)1,住宅254330㎡,配套商业4000㎡,公共配套设施(含地下)22550㎡[含12班幼儿园5700㎡、占地3600㎡,托育机构600㎡,社区警务室100㎡,社区服务中心400㎡,社区管理用房300㎡,文化活动室1000㎡,社区健康服务中心1500㎡,社区老年人日间照料中心1500㎡,社区级公共配套用房2400㎡(其中500㎡用于扩增文化活动室),公交首末站4300㎡,小型垃圾转运站150㎡,110kv变电站3500㎡,公共充电站1100㎡]。另配建社区体育活动场地2处(面积2500㎡,附设于裙房屋顶),社区儿童游戏场地(面积1200㎡,附设于裙房屋顶)。物业服务用房按照《深圳经济特区物业管理条例》予以核定,母婴室按照《深标》予以核定。

申报主体为深圳市铭可达物流有限公司。铭可达集团创立于1991年,公司由最初的空调家电零售批发到跨地区连锁经营;2006年,在保留家电零售批发、代理业务之外转型经营物流仓储、供应链及电商、国际贸易、商业酒店地产等多元化经营的集团公司。从家电零售发展到家电贸易、物流产业、酒店及旅游产业,立足深圳,布局东南亚,涉及6个城市(深圳、东莞、贵州、香港、曼谷、芭提雅)15个项目,投资规模超百亿。铭可达产业园占地约22万㎡,项目范围内现状物业面积231356.03㎡,临时性建筑面积10840.31㎡,物业类型以宿舍、工业厂房等为主(以上面积数据最终以实际测绘或有关部门批复为准)。园区产业聚集度高、地理位置优越、交通便利。

我们来回顾一下最近深圳拍卖及破产拍卖厂房成交情况:
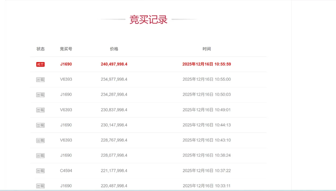
1、(破)深圳市旺达实业有限公司名下位于深圳市宝安区石岩镇松柏公路西侧的地上建筑物及土地使用权(旺达工业园),2025年12月16日 11:00:59 35次延时拍卖成交价 240497998.4 元。该轮破产拍卖过户所有交易税金均由买受人全部承担,其中含卖方主体名下土地增值税、增值税、印花税、房产税等。




2、深圳市宝安区福永街道重庆路富尔达厂区1号办公楼、2号办公楼、3号办公楼、4号办公楼、厂房一、厂房二、厂房三、1号宿舍楼、2号宿舍楼、职工食堂、警卫室。以上共计11处,整体拍卖。2025年12月26 日12:12:49 89次延时拍卖成交价 543988245.66 元。




欢迎评论区留言,欢迎关注朱先生说法拍房。