游戏百科

国际乒联官宣!公布伦敦世乒赛签位:中日暂时回避,国乒约战韩国两队

2026年1月26日晚,国际乒联公布伦敦团体世乒赛的抽签结果,国乒即将与韩国男、女两队交手,此外还会对阵瑞典男团等劲旅,

2026年1月26日晚,国际乒联公布伦敦团体世乒赛的抽签结果,国乒即将与韩国男、女两队交手,此外还会对阵瑞典男团等劲旅,但暂时不会与日本队相遇,不过无论前8种子之间的循环赛无论结果如何都不影响他们入围32强;至于前8种子以外的男、女各56支球队则会在小组循环赛中淘汰32支,更多详情请看下文。

1月26日距离伦敦团体世乒赛开打(4月28日)还有3个多月时间,然而国际乒联却早早举行抽签仪式,这也让许多球迷都感到疑惑与不解,毕竟上届2024年釜山团体世乒赛的抽签也只是比赛事早1个月而已。

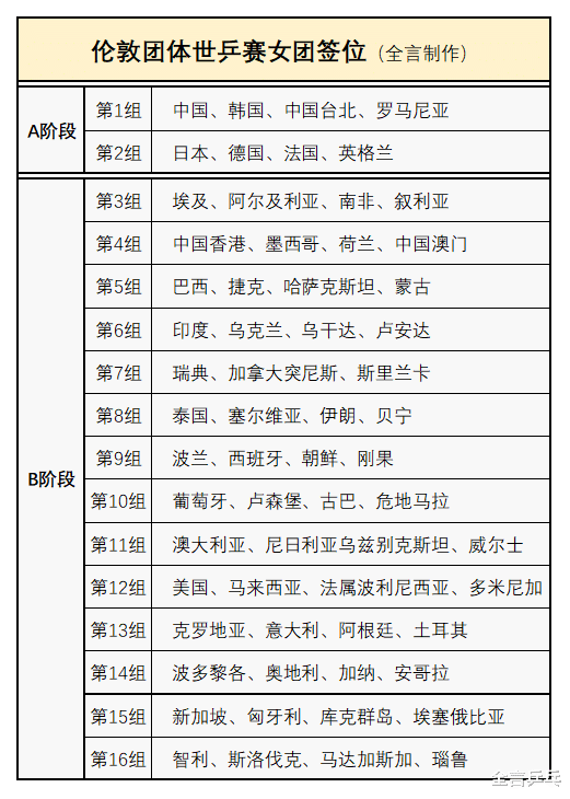
此外,本届比赛的小组赛规则也有发生变化,从上届8个组取前3名组成24强变成了凑足32强,其中今年的前8号种子直接入围但也要分2组在A阶段打循环赛、以此确定淘汰赛的抽签依据,所以大家可以在5月2日就看到中日等强队登场。

A阶段男团的抽签结果如下:

第1组:中国、瑞典、韩国、英格兰;

第2组:法国、日本、德国、中国台北。

注:中、法是男团排名最高的协会,因此不用抽签直接确定位置,其余排名相近的球队相互回避,不会被分在同一组。

A阶段女团的详细签表则是:

第1组:中国、韩国、中国台北、罗马尼亚;

第2组:日本、德国、法国、英格兰。

注:中、日是女团排名最高的球队,同样不用参与抽签,其他排名相近的球队同样不会在同一组内相遇。

除前8种子以外,其余男、女球队则是分成14个组参加B阶段的循环赛,不过需要指出的是,B阶段的开打时间其实更早,4月28日就拉开帷幕、直至5月1日结束,然后5月2日至3日才是A阶段的竞争,换而言之,今年团体世乒赛的前4天都不会有国乒选手亮相。

根据规则,除前8种子以外排名最高的14支队伍固定为B阶段各组的头号种子,其余按蛇形规则抽签,最终每组第1直接晋级,第2当中排名靠前的6支队伍过关、其余8家协会再打一轮淘汰赛选出4支球队——以下为详细抽签结果:

上届釜山团体世乒赛的时候国乒小组赛就遭遇外协会运动员的猛烈冲击,与印度女团打满5盘才3-2险胜,后来淘汰赛同样和韩国男团、日本女团战至3-2才拿下,马龙、王楚钦、陈梦、孙颖莎、王艺迪均有出现败绩。

洛杉矶奥运周期到来后,国乒的外战压力更甚之前,最近1年多来输了不少外战,那么今年伦敦团体世乒赛中国队会取得怎样的成绩?能否再次卫冕男团、女团两项冠军?悬念仍然存在,让我们一起坐等4月28日至5月10日的比赛开打吧!

评论列表

511_Zain
511_Zain 2
2026-01-27 08:43
男队夺冠的概率很低。亚锦赛都差点翻车,世锦赛更难。
明发昊然
明发昊然 2
2026-01-27 12:11
小胖不参加男队不好说,就看王励勤的了。