虽然说国内的墨水屏市场早就到了拼刺刀的时代,新品层出不穷,可如果要强调办公属性,那么还是要着眼于汉王和讯飞两个品牌。
一个是国内墨水屏先锋,深耕OCR技术,在没有智能办公理念的时候已经掌握核心技术;一个则是汉语语音转写功能王者,会议记录的一把好手,在智能办公上有着先发效应。
不少小伙伴都会来问汉王M10和讯飞X5Pro两款大屏产品要怎么选。其实大象本来也不怎么想来对比,因为讯飞的新品价格实在太炸裂了,已经奔着五六千的价格去了,预算有限的情况下,自然就选了汉王M10了。可能有人会觉得汉王M10的价格低就功能有缺陷,那未必如此,大象今天就来跟大家简单分析一下两款机器。

两款机器的屏幕大小基本差不多,一个是10.3英寸,一个是10.65英寸,都是300PPI的高清屏幕,都走无前光灯的设计。外观上看最明显的差异就是在整体机身设计思路上,汉王M10是往着方形更好握持的方向设计,而讯飞X5 Pro则是走修长美观路线。

讯飞的灵动条功能比较单一,仅支持AI助手,快捷便签和滑动翻页。

汉王M10的灵动条有10个功能按键,其中三个还支持自定义,同时汉王拥有五个备受好评的实体按键,同样支持自定义。要知道之前在墨水屏对侧边实体按键的呼声是有多高,能够让用户减少触屏操作,获得更高的阅读沉浸感体验。

背板设计上,汉王采用有机硅材料,更亲肤,手感更好,讯飞的只是普通塑料材质。在机身下,汉王M10更是内置6500mAh超大容量电池,讯飞X5 Pro仅4500mAh。不过讯飞有一个优势就是整机更薄,重量也要轻一点,而且讯飞采用更取巧的设计,只有在摄像头的位置加厚了,其他位置保持更薄,相反汉王主打的就是一个稳重。

讯飞X5Pro作为新品的最大升级应该就是这个强制离线的按钮,一键断网。之前大象在聊讯飞的产品的时候也多次强调过讯飞在离线隐私上做得不好,这次算是跟上了。当然,需要这个功能也是因为X5Pro支持SIM卡数据网络。汉王是一直都提供离线本地引擎,如果担心的话直接断网就可以,不用那么复杂。
录音转写及AI说完外观,就来说说核心功能上的对比,办公本的首要功能很多人会选择会议录音转写文字这个功能,这个也是讯飞一直的王牌。目前多家厂商其实都有跟进这个功能,那么和汉王对比到底怎样呢?

两款机器在硬件配置一致,均采用八麦克风阵列,都支持智能区分多角度,录音的质量都不错。同时两款机器都支持普通话,多地方言和外语的转写和翻译,可以说是旗鼓相当。
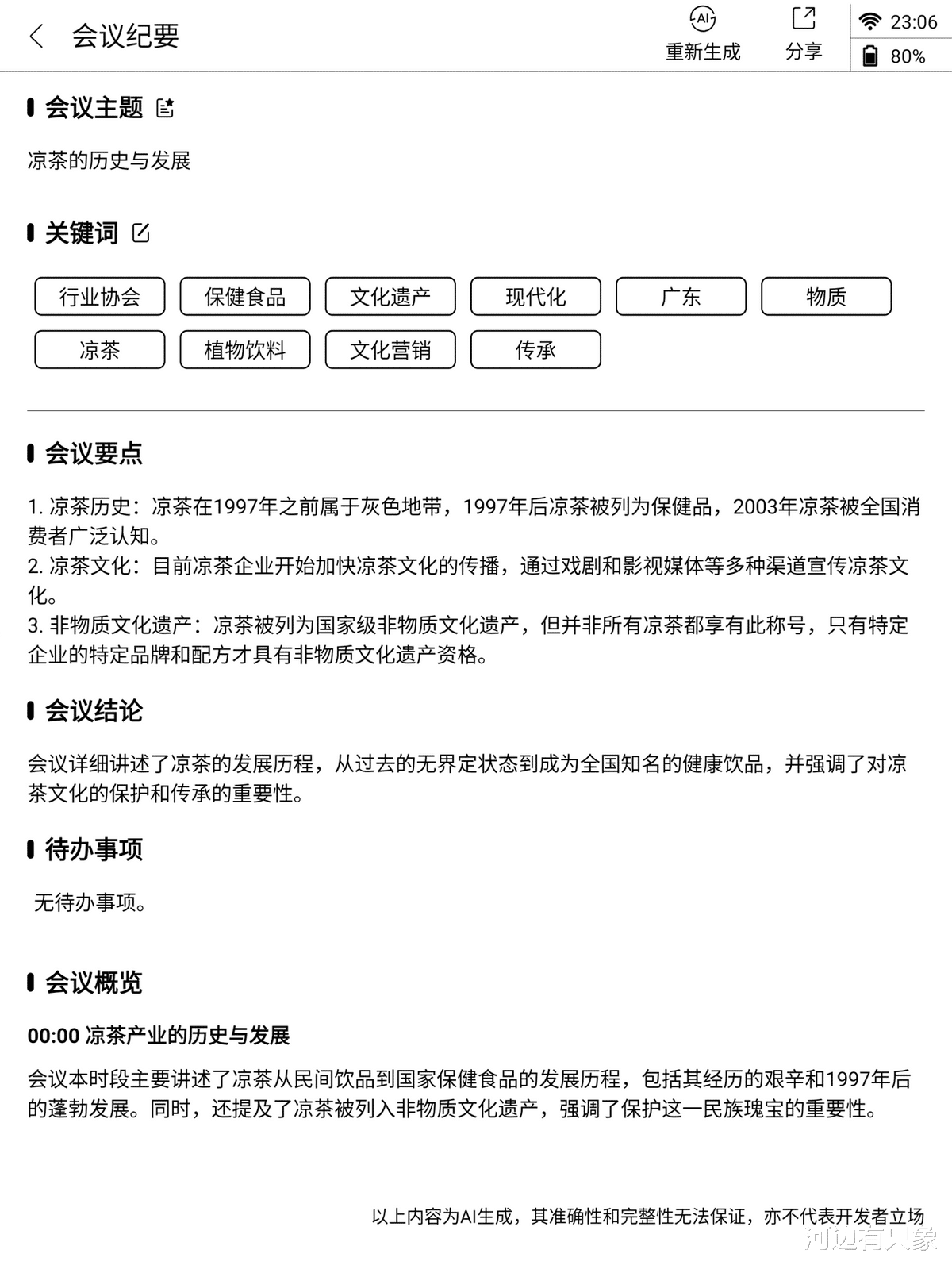
鉴于之前大象都是使用拍照的方式展示识别转写的对比,不少小伙伴给大象吐槽说压缩太厉害了,压根看不清内容的对比,这次就全都换上截图的对比。统一为左边的是讯飞,右边的是汉王。

一如既往是上有难度的内容,大象测试了一个粤语关于凉茶的片段。两家总体的识别率基本差不多,讯飞没有明显的优势,反而在断句上汉王更准确。

两家的设备都提供AI语稿整理功能,就是根据转写的文字再次智能编辑,获得更准确的文字。在讯飞的这个功能叫“语篇规整”,而汉王叫“语稿整理”。这里可以看到讯飞只是整理了一下文字,依然保留口语和错别字,但是汉王则可以真正对文本进行整理,提供一个标准书面语文本,明显更加实用。
而在会议纪要的AI整理中,这次讯飞相比之前的版本做了不少提升,以前总是出现的排队情况终于没有再出现了。

各种混乱的关键词也没有了,估计是因为讯飞知道自己这方面存在短板,直接删掉了这个功能。

讯飞X5Pro的这次升级虽然解决了不少问题,可是多少又有点让人摸不着头脑,因为它提供了一个正常的纪要和“简洁”纪要,正常的纪要它又太详细了,简洁可太简洁了。

而汉王的会议纪要就是非常到位,该有的都有,关键词和内容概括准确。

接下来大象测试了一个新概念英语4上的一篇课文,可以看到大家的识别准确率都是旗鼓相当,就是讯飞在断句上依然有点问题。

同时在语篇规整功能上讯飞直接吃瘪了,不知道是不是遇到什么未知Bug,只保留了两个关键词,作者和文章标题。

汉王的语稿整理不但稳,还能帮用户直接翻译成中文。

至于讯飞的会议纪要依然有问题,普通版本的总结还算正常,可以简洁版本的纪要就很有问题,如果是考试就是零分的答案了。

汉王的会议纪要则是总结到位了。

汉王还带来了一个全新的思维导图功能,真正把AI功能落到实处。
通过测试基本可以告诉大家,讯飞的语音转录功能已经没有明显的优势,连基础的断句都不够汉王准确,而AI会议整理更是落后汉王。

作为办公本AI辅助还能体现在辅助创作等方面,智能问答上讯飞搭载自家的星火大模型,汉王可以选DeepSeek或者千问模型。

至于优劣就大家自行对比,这个过于主观就无法提供一个统一的标准了。
手写笔记对比说完了讯飞的本来“优势”项目,接下来看看手写笔记功能,这个算是汉王的优势了,早在二十年前,汉王就推出过电脑手写板。估计不少老互联网人就是从那时候认识的汉王。

硬件上汉王M10使用自研的8192级B6数字笔,三个功能按键,可以自定义,尾端带橡皮按键。讯飞X5 Pro则采用4096级压感的Wacom方案电磁笔——新升级的东云三代笔,尾端页带橡皮按键。硬件来说,汉王更胜一筹。

至于手写差异其实很小,只是因为汉王的自家技术,在第一笔反馈上要更快——大象这里说一个小技巧,在墨水屏上写东西尽量一次写完,减少第一笔的首次握手缓冲时间。两家的笔记都提供手写转写功能,识别率基本差不多。讯飞感觉断词短句似乎是有BUG,在手写识别上依然是有问题。还有一个缺点就是讯飞提供的笔记底纹样式很少,不像汉王有二三十种,可以满足用户的多样化需求。

另一方面汉王B6的手写笔能够提供更高的压感,可以进行更多的技术创作也算是汉王M10的一个优势。
拍摄扫描汉王M10和讯飞X5Pro都配备摄像头,方便用户直接对文件进行拍摄储存,不用掏手机。

汉王M10配置800万像素摄像头,讯飞X5 Pro则是只有500万像素,讯飞要吃亏,可是讯飞给配备了一个闪光灯,算是各有优劣。

在一定程度上说,讯飞X5Pro只能算是一个拍摄功能,不提供扫描。因为它无法像汉王M10那样实现版面优化,让拍摄后的文档跟扫描版一样清晰。

两个设备都提供转文字功能,不过讯飞X5Pro无法识别分栏内容,直接当作一行识别,没有汉王M10自动分栏那么智能。

汉王M10还有一个贴心的功能,那就是“校对”,我们可以上下对照原版和识别后的内容,方便校正文字,让内容更准确。这个功能上,汉王完胜。
阅读体验两款机器都是300PPI高清大屏,都采用减屏设计,阅读效果是直接拉满。

该白的地方白,该黑的地方黑,比纸书都舒服的阅读感,两个机器都很棒。

可在资源上汉王却有着自己的独特优势,拥有强大的免费书库,内置1300多种免费正版图书,到手就能用,不用去找,不用另外下载。

以陈忠实的《白鹿原》为例,汉王M10免费提供,而讯飞X5Pro上需要差不多九块九。类似的书还有很多,这里就不去一一展示了。

从去年开始,汉王跟龙源网合作,提供四十种免费杂志也是随便看,不少受欢迎的期刊都在限时免费目录里,比如大象很喜欢的《中国新闻周刊》《新民周刊》和《瞭望东方周刊》。

所有期刊都进行了版面优化,对屏幕进行了适配,期刊同样支持手写笔记等功能,跟其他书没有区别,就是那么方便。

免费期刊覆盖很广,应该不少人都还记得学英语必推的《英语世界》,龙源更新速度也很快,比如上面展示的就是去年12月的最新刊。在阅读体验上,汉王M10可以说是凭免费资源优胜。

还要提一下的是汉王的贴心——生词本功能,我们在遇到不认识的词汇可以添加到生词本上,后面再使用生词本APP进行复习。可见汉王M10在阅读体验上更优。
其他功能最后来补充点其他功能的对比。

X5Pro终于赶上M10了,提供了全面的安卓APP安装功能,不再受限于应用市场内的应用的应用安装。

汉王的独特之处还在于提供了不少自家研发的APP,比如专门应对教育的几个APP。

汉王AI口算,答完题后,可以用AI判题。这些小功能看似简单,但是却大大提升墨水屏平板的使用率,它不只是一个办公本,也是一个学习本。不仅自己阅读,记录,还能给孩子日常学习,全家都能用,真正做到一本多能。
最后说几句作为目前两家头部墨水屏办公厂商,产品都是可圈可点,特别是讯飞X5Pro新品升级之后终于跟上了汉王M10的脚步,可在产品完成度上依然有着一定的距离,特别是在强调的AI属性功能上来说。在讯飞引以为傲的录音转写没有优势下,AI辅助的整理依然停留在能用的基础上,汉王M10就是一个更好用的AI辅助。在阅读功能上,汉王提供大量免费图书和期刊,省钱又省心。虽然X5Pro已经开放了第三方APP安装,但是优化还待提升,不少APP明显卡顿,不如M10这个已经一年的产品;另一方面,汉王M10还提供了很多独家的功能,做到人无我有,人有我优。如果预算足,需要随时的网络通信功能,不妨考虑讯飞X5Pro;如果想要一个全能的墨水屏办公本,那么实惠又实用的汉王M10依然是最优解!