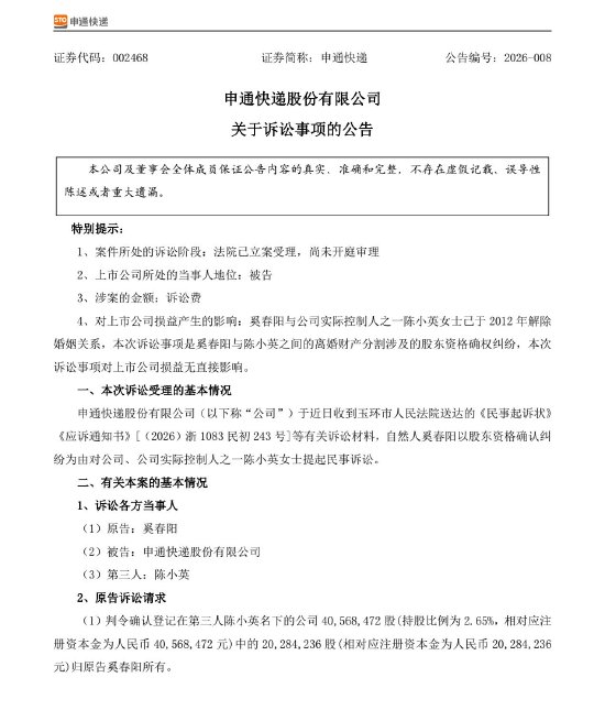
新浪科技讯1月22日下午消息,1月21日晚间,申通快递披露公告称,公司已于近日收到玉环市人民法院送达的有关诉讼材料。奚春阳以股东身份资格确认纠纷为由对公司、公司实际控制人之一陈小英提起民事诉讼。
其中,申通快递被列为被告,陈小英被列为第三人。具体来看,奚春阳的主要诉讼请求集中在一笔股权的归属认定上。据公告,奚春阳诉请法院判令登记在陈小英名下的公司4056.85万股中的半数归自己所有。以申通快递今日的收盘价格计算,对应市值高达2.8亿元。
对于该事件影响,申通快递在公告中表示,诉讼事项是奚春阳与陈小英之间的离婚财产分割涉及的股东资格确权纠纷,对上市公司损益无直接影响。
