“i茅台”上架1499元飞天茅台后,连续4天秒空。消费者在狂欢,茅台经销商却愁眉不展,因为那个“躺着赚钱”的时代,彻底结束了。
1499元的飞天茅台,还是有很大的吸引力。
2026年1月1日起,贵州茅台(600519.SH)官方app“i茅台”正式上线1499元的飞天茅台,每天9点开售,每位用户一次可购买12瓶。此后连续3天,“i茅台”上的飞天茅台都是秒空。
在社交媒体上,有网友晒出购买截图,也有网友表示“根本抢不到”,每次一到时间点击“立即购买”按钮,页面就显示“库存不足”字样。即便平台每5分钟补货一次,每次还是瞬间销售一空,直至显示“已售罄”。
1月3日晚间,i茅台发布消息称,三天的时间,超10万名用户购买到自己心仪的产品。茅台还宣布,自1月4日至春节前,每人每日可购买的飞天53%vol500ml贵州茅台酒(2026)最大数量调整为6瓶。
1月4日,飞天茅台开售后依然遭疯抢,不久后便显示“已售罄”。
当消费者能以1499元从官方平台买到飞天茅台,意味着贵州茅台掌握了其核心大单品的定价权,黄牛、投机人士将不再有炒作空间。
对于经销商而言,那个只要拿到配额就等于“躺赚”的时代,已经结束了。
拿回市场定价权
2025年12月28日,在茅台2026年全国经销商联谊会上,贵州茅台宣布了多项举措。
产品层面,贵州茅台将回归“金字塔”形产品体系结构,并且改变了定价策略,让产品价格随行就市,尊重市场经济规律和消费者的选择。
渠道层面,茅台取消高附加值产品的分销模式。过去,茅台各省自营的销售公司一般以建议零售价的约九折向经销商分销普茅和非标茅台。从2026年开始将不再采用这种模式。
12月30日,贵州茅台又拿出了更具体的举措:从2026年1月1日起,包括飞天茅台在内的主流茅台酒,均以官方指导价在“i茅台”app上销售。
这一套“组合拳”的核心目标只有一个——拿回市场定价权。
在过去的经销商体系里,贵州茅台并没有太多市场定价权。一瓶茅台酒,长期并存三种价格:出厂价、官方指导价和实际成交价。前两者由茅台决定,后者却完全由市场与渠道博弈形成,而真正反映消费冷热的,恰恰是茅台最难掌控的那一个。
以核心大单品飞天茅台为例,出厂价是1169元/瓶,官方指导价是1499元/瓶,可市面上飞天茅台的实际成交价却常年高于2000元/瓶,最高时曾达到3000元/瓶以上。这正是典型的“价格双轨制”。
造成这种局面的原因并不复杂,过去,茅台酒曾长期供不应求,再加上贵州茅台长期实行配额制和分销模式,导致经销商通过“出厂价-经销商-终端市场”的链条层层加价,使得出厂价和实际成交价之间形成了巨大差价。
这种模式的脆弱性,在此次白酒调整周期中暴露无遗。经销商和黄牛党的囤积居奇,导致茅台酒社会库存持续增加。这两年,市场需求疲软,飞天茅台的市场价从2025年年初的接近2500元,跌到年底的1500元左右,经销商陷入了卖一瓶亏一瓶的困境。
部分经销商为了回笼资金,不得低价甩卖,形成“降价→抛售→价格再跌”的恶性循环。
更麻烦的是,失真的价格信号让茅台难以准确判断市场真实状况,导致贵州茅台的价格调控政策失灵。
取消分销、通过i茅台发售产品等措施,能让贵州茅台直面消费者,掌握最真实的消费数据。
一旦市场过热,出现囤积炒作现象,贵州茅台便可以通过i茅台放量,将市场价拉回指导价附近。
为什么在这个时候动手?
茅台的市场定价权,并非一开始就掌握在经销商手中,而是在特定历史阶段,被一步步“交”了出去。
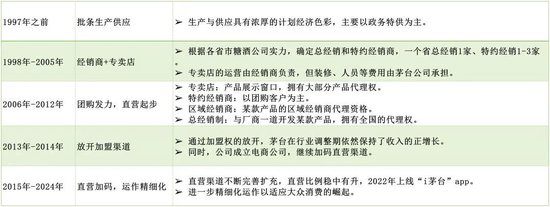
回顾贵州茅台的渠道发展历程,大体可以分为5个阶段,如下图所示。

▲茅台渠道发展的五个阶段,镁经小组制图
茅台经销商是在1998年登上历史舞台。彼时,白酒行业步入第一轮调整周期,贵州茅台销售一度陷入停滞,当年7月仅完成全年销售计划的30%。
在业绩压力之下,贵州茅台当时做了两个动作:一是设立专卖店,二是迅速拓展经销商,通过促销活动加快出货节奏。
效果立竿见影,茅台在剩余5个月完成了全年任务。到2000年,经销商数量已超过300家。因此,茅台经销商可以说是以“救火队员”的身份登上历史舞台。
此后二十余年,贵州茅台便与经销商深度绑定。
2012年前后,塑化剂事件叠加“三公消费”收紧,白酒行业进入深度调整期,高端白酒需求急剧下滑。限制“三公消费”,相当于砍掉了茅台三到四成的业务。贵州茅台再次靠经销商渡过难关。
2013年7月,贵州茅台开放加盟,在各省积极招商。当时只要以999元/瓶进货30吨飞天茅台,给茅台打货款6000多万元,次年就能成为茅台经销商。2014年6月,为扩大经销商队伍,茅台代理权门槛进一步降至800万—1000万元。
在2015年年底的经销商大会上,茅台领导层激动地宣告,集团已经度过寒冬。不过,这一举措却埋下了渠道结构失衡的隐患。
到了2019年,茅台经销商渠道收入长期占总营收的90%以上,而直营渠道的占比仅在5%—10%之间,渠道话语权明显向经销商一侧倾斜。
结果就是,部分经销商话语权极大,而且利用经销权抬价,甚至放任黄牛党炒作,导致飞天茅台的终端价一步步走高,甚至出现了“越调控价格越高”的局面。
为了加强对市场价格的掌控,贵州茅台一边削减经销商数量,一边大力拓展直销和自营渠道。
自2018年起,多位茅台董事长先后尝试“削藩”。2018年出任茅台集团董事长的李保芳曾怒斥经销商们像毒贩一样疯狂,并采取“铁腕”手段清理哄抬价格的经销商。在他任期内,茅台经销商数量从2018年年中的3300多家,减少至2020年的2000家出头。
在高卫东任职后期的2021年上半年,贵州茅台经销商数量净增50家,不过,茅台酒经销商减少了12家,系列酒经销商增加了62家。丁雄军在2021年8月出任茅台集团董事长,2021年下半年,茅台酒经销商减少8家,2022年上半年,又减少了5家。
与此同时,贵州茅台也在稳步推进直营与直销渠道的建设。2014年,贵州茅台斥资1亿元成立电商公司;2017年9月,它又成立茅台云商平台,要求茅台的专卖店、特约经销商、自营公司等,必须将30%以上未执行合同量通过云商平台销售;丁雄军时期,贵州茅台开始自建电商渠道,2022年5月19日,“i茅台”正式上线。
不过,在“i茅台”上线初期,飞天茅台并未进入申购体系。彼时,市场上不乏质疑声音:“还是不敢动经销商的奶酪”“飞天牵扯的利益太复杂”。
这些质疑不无道理。
当时,飞天茅台的终端成交价仍在3000元/瓶左右,官方指导价与市场价格之间存在巨大的价差。如果当时贸然将飞天投放至“i茅台”,无异于直接触动经销商的核心利益,渠道阻力可想而知。
那么,为什么现在又敢在“i茅台”上销售飞天茅台了呢?因为时机成熟了。
过去一年,飞天茅台的批价从2200元一路跌至1500元左右。2025年12月12日,2025年飞天茅台(53度/500ml)散瓶和原箱批发参考价均跌破1499元的官方指导价,分别为1485元/瓶和1495元/瓶。经销商的利润空间已经所剩无几,甚至开始亏钱了。
贵州茅台在此时推出1499元的飞天茅台,阻力显然要小得多。
“躺着赚钱”的时代,结束了
曾几何时,成为一名茅台经销商,等于是获得了“躺着赚钱”的机会,他们的商业模式简单粗暴:拿到配额,加价卖掉,或是囤积等待涨价,赚取更高差价。
在那个时代,谁能拿到更多的配额,谁就能分走更多利润。至于服务水平和运营能力,都不重要。
现在情况反过来了。
茅台新政实施后,“优胜劣汰”将成为常态。茅台明确要建立以服务水准、运营能力为核心的考核体系,那些只会倒货赚差价的经销商面临淘汰。不想被淘汰的经销商则必须转型,通过配送、仓储、客户维护等增值服务获取客户。
贵州茅台鼓励有条件的渠道商到线上开授权店,构建覆盖面更广、经营更合规、信息更透明的线上渠道网络。
贵州茅台仍然需要经销商,部分经销商手中仍掌控着大量的团购及政商消费的渠道,仅靠“i茅台”难以覆盖全部白酒消费场景,单位团购、政商宴请等需求,仍需要经销商进行针对性运营。
未来,茅台经销商更像是服务商,帮着搞仓储、配送、维护客户,但定价权、投放节奏、客户数据等,都掌握在茅台手里。
正如肖竹青所言,茅台的一系列举措意味着“一个追求暴利的茅台经营时代结束了”,未来将进入一个更贴近真实消费、盈利趋于稳健的新常态。
陈华明确表示,经销商不能再像过去那样“躺着挣钱”。此外,他还表示,茅台不会做违反市场规律的事,也不会让渠道商亏钱。
贵州茅台给经销商指了另一条赚钱的路——卖老酒。
这次i茅台不仅上线了2026年的飞天茅台,未来还将上线其他年的茅台,目前已公布了售价,但还未开售。2019年至2024年的飞天茅台每瓶价格分别为2649元、2459元、2299元、2139元、2019元、1909元。可见,老酒还是有较高的溢价。

▲不同年份飞天售价,图源“i茅台”
贵州茅台还鼓励优秀的经销商去做精品、陈年等茅台酒,并计划增加100个陈年茅台经销商。不过,以前飞天茅台官方并没有玩“老酒”概念,都是由市场主导。一些收藏爱好者或者白酒老饕可能认可老酒,但消费者不一定认可。
这意味着,要把老酒真正卖出去、卖出溢价,经销商同样要下场做展示、做讲解、做背书,配合品牌完成市场教育,让消费者理解年份价值、储存价值和稀缺性。这本质上是一场更考验耐心和专业度的生意。茅台给了方向,但并不会替经销商把路走完。
总之,经销商想在新周期里活下来、赚到钱,得做好服务和运营,不能“躺赚”了,必须起身弯腰挣钱。