大家好,我是朱朱,爱研究的985理工男
2023年了,该给中央空调一个证明的机会了
真的很美观!真的很舒服!
真的不费电!真的不太贵!
水电进场就要确定中央空调,不然后期无法改造
中央空调如何选,其实很简单,五步搞定
🌈一、确定预算
多数进口产品,压缩机、主板、变频器等核心部件均为自主研发生产,技术成熟、兼容性好,稳定性高。后期无法拆卸,维修麻烦,建议进口。
🌈二、确定家里需要多大匹数
需确定是否有特殊区域,阳光房、厨房、顶楼或地下室、大窗、落地窗等
匹数不是简单相加,建议请专业人士匹配
🌈三、确定品牌型号
市面热销型号见图
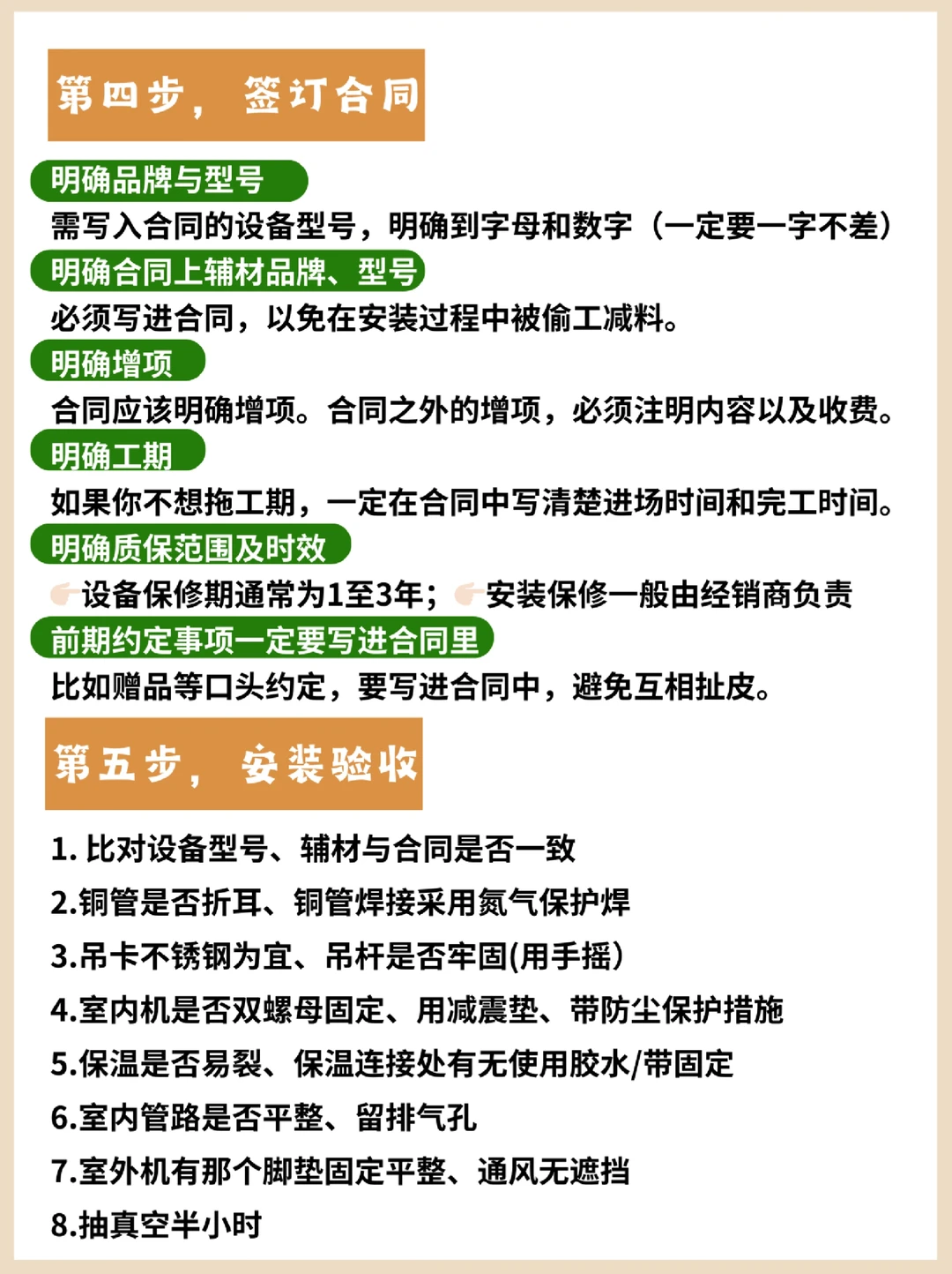
🌈四、签订合同
注意细节见图
🌈五、验收细节
都说三分产品七分安装,安装一定记得验收,记住这8条,见图
还不知道怎么选
✅日立EXPRO2,性价比高,全系单风扇、双转子压缩机,标配水泵浮子开关和自清洁,适合户型面积不大,预算有限的家庭。
✅VAMmini系列,进口产品中性价比高,全系双风扇,标配水泵浮子开关和自清洁,室内机带内置净化功能,适合80-160平、越层、复式楼,预算中等的家庭。
✅VAM尊睿系列,定位高端,配置高,拖带地暖,全系日立涡旋压缩机,标配水泵浮子开关、自清洁、5g手机远程控制以及净化功能,适合大平层、别墅、复式,以及南方安装地暖家庭








