家居作者扶持计划
全屋定制是装修大头,也是坑超多的地方,一定要在家先做足功课。
朱朱在全屋定制上花费了好多时间,前期问清楚,后期问题才会少。
这份避坑心得送给大家。
1️⃣预算ok直接全屋定制,预算低选加工厂。木工打柜子,朱朱一直不太建议,非常考验师傅手艺。
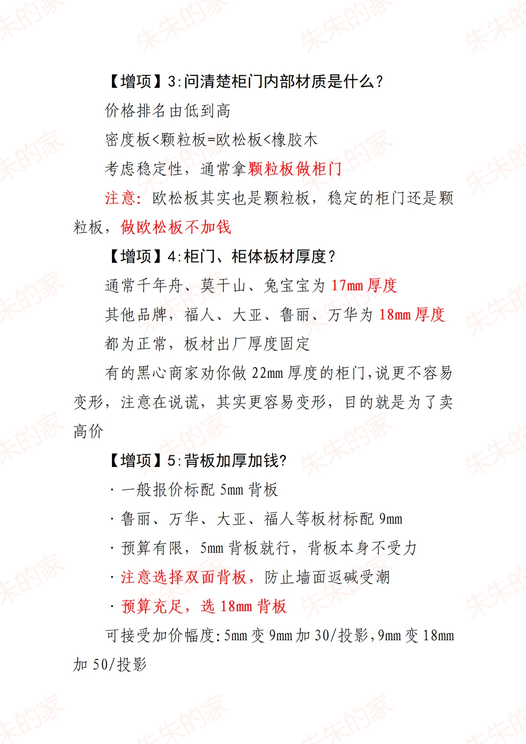
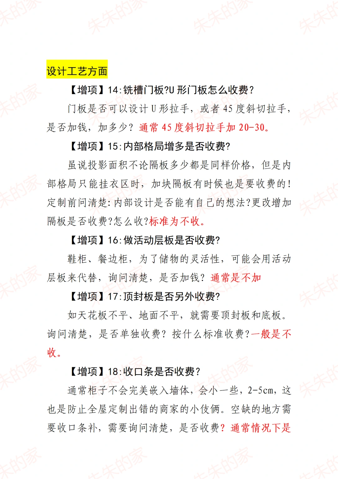
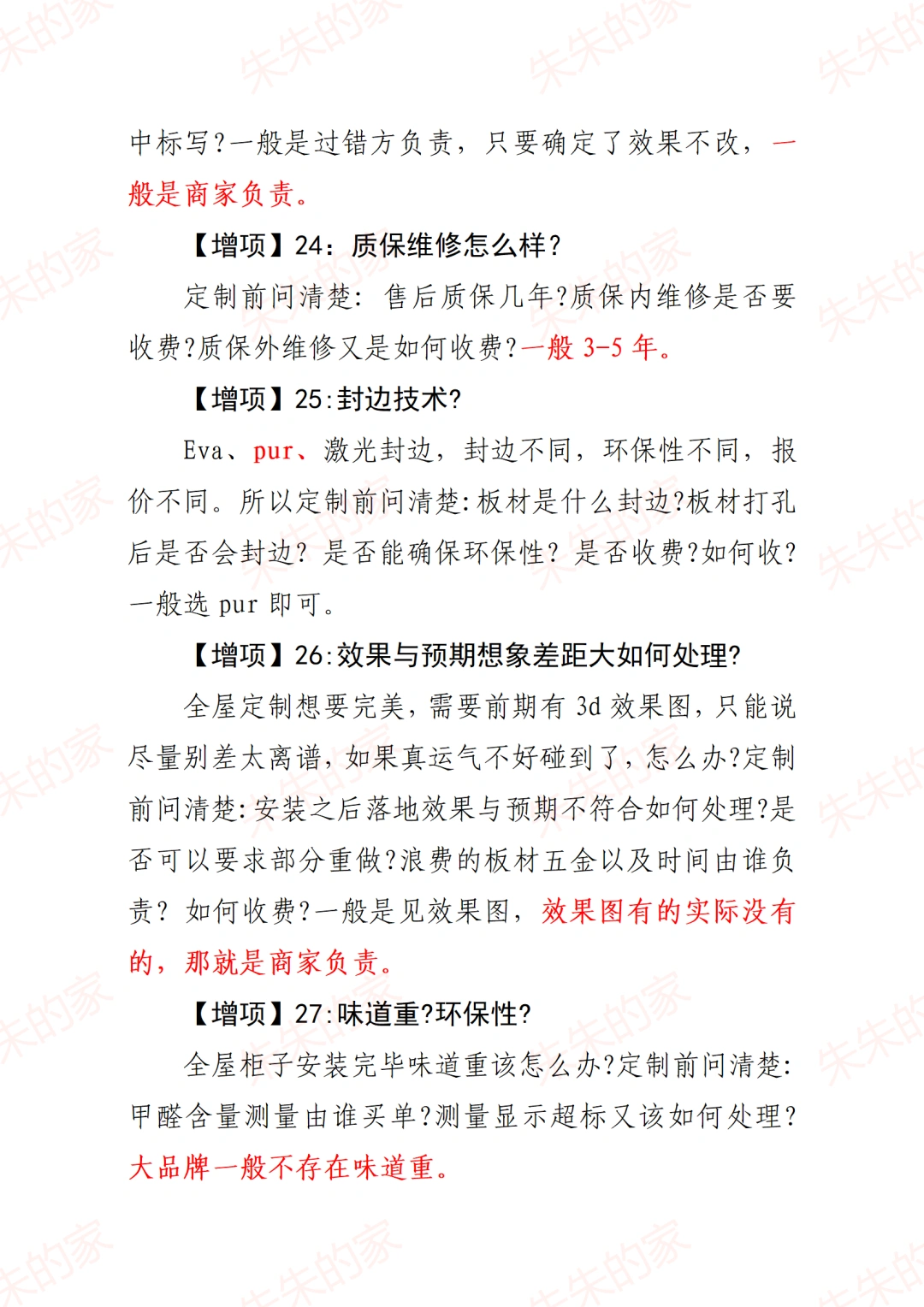
2️⃣全屋定制主要就是4大项目(板材、五金、设计和工艺、安装和售后),这27个问题,提前先搞懂,尤其是板材,里面增项多。
3️⃣常见增项:玻璃、灯带和见光板,裤抽、拉篮、拖底轨道等功能五金。
4️⃣合同注意:质保、环保以及成品交付,维护好自己的权益。
如果有看不懂的,也可以直接提问,朱朱看到都会回答的~
全屋定制避坑全屋定制装修干货装修避雷装修小白装修注意事项装修避坑我在搞装修装修人来抄作业






