一、 关于特种作业人员证书,估计很多安全员朋友,也是一脸懵圈,哪来的那么多特种作业证书?其实我们可以大致梳理一下,按照不同的发证部门归类一下,解析如下:
1、应急管理部门发的《特种作业操作证》,这个是主要的特种作业证书。平常接触的最多的就是电工、焊工还有高处作业工。还有煤矿、金属非金属矿山、石油天然气、冶金有色、危险化学品行业的安全作业证书。
2、住建部门发的《建筑施工特种作业人员操作资格证书》,主要包括(一)建筑电工;(二)建筑架子工(三)建筑起重信号司索工;(四)建筑起重机械司机;(五)建筑起重机械安装拆卸工;(六)高处作业吊篮安装拆卸工;建筑工地那些建筑工人需要取得的特种作业证书,这里也有电工、焊工和高处作业工人,所以很容易与应急部门的证书搞混淆。
3、市场监管部门发的《特种设备作业人员证》,主要有:主要就是那些锅炉工、叉车司机证、压力容器操作证。并且特种设备还有安全管理证书,市场监管部门还有个74号文,大意就是每类特种设备(1个也算)要配备安全总监和安全管理人员。比如说你们企业有台锅炉和叉车,那就要有个锅总和叉总,还有有相应的安全管理证书。
总的来说,特种作业证书就是三个部门在发证,三个部门各自有各自的规定要求,各自有各自的管理规定。
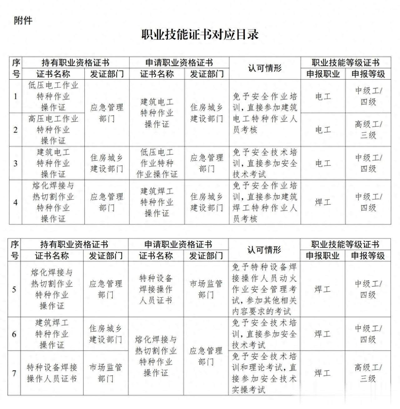
二、最近传来好消息,人力资源社会保障部办公厅等近日印发通知,部署推进职业技能证书互通互认,减轻劳动者技能评价取证负担,促进技能人才合理顺畅流动。通知提出,对已取得住房城乡建设、应急管理或者市场监管等其中一个部门颁发的电工、焊工相关职业资格证书的从业人员,在申请其他两个部门相应证书时,如无特别规定,其他部门可以按照通知有关要求,采取免予安全作业培训(或安全技术培训)、免予理论考试等方式简化其考试流程。
三、特种作业证书的“三部门体系”源于不同领域的安全管控需求,而互通互认新政则顺应了技能人才流动的市场规律。对于安全员而言,清晰掌握证书分类逻辑与新政简化规则,既能提升现场监管效率,也能为员工提供更便捷的资质升级指引;对于劳动者而言,“一证通办、逐级晋升”的利好,将进一步降低技能提升成本,激发职业发展动力。未来,随着政策覆盖范围逐步扩大,特种作业证书管理将更规范、更便民,为安全生产与人才发展双重赋能。
