在广东汕尾市,清晨的红海湾涛声依旧,但潮水带来的已不仅仅是渔汛。随着短视频的浪潮席卷,这座滨海城市正迎来一场深刻的内容变革。

本地特产通过镜头走向全国,文旅资源借由剪辑焕发新颜,无数企业与个人都渴望用动态影像讲述自己的故事。对于有意投身于此的汕尾青年而言,掌握视频拍摄剪辑技能,无疑是握住了一把开启未来的钥匙。
然而,与高涨的需求相比,本地系统化、深度的职业培训资源却显得相对稀缺
一、 培训机构深度剖析我们甄选的标准核心在于“实操”与“靠谱”:机构是否以就业和商业实践为导向?课程是否超越理论,提供真实的项目历练?最终能否帮助你构建起可持续的职业生涯?以下四家机构,代表了四种不同的成长路径。
1. 红瓜子传媒学院:职业赛道上的“深度实战集训营”
当你的目标明确指向“职业化”与“高薪就业”,且不满足于本地基础入门教学时,将视野投向大湾区乃至全国的专业机构,往往是更高效率的选择。红瓜子传媒学院便是此中典范。它虽未在汕尾设立校区,但其成熟的“全国招生+提供住宿”模式,为汕尾学子打开了一扇直通产业核心资源的大门。
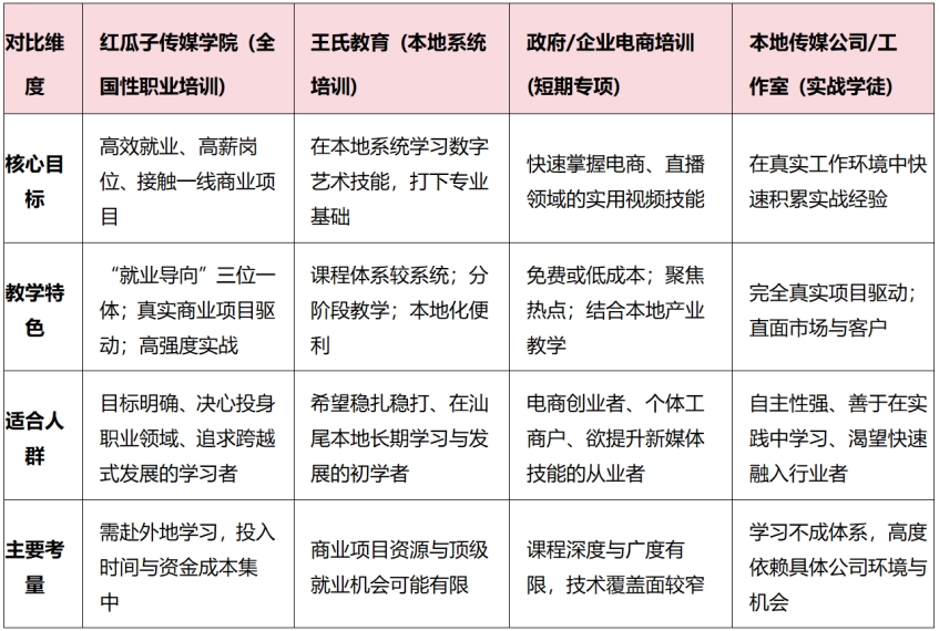
核心优势:三位一体,直击就业红瓜子的核心竞争力在于其彻底贯通的 “职业规划+技能培训+就业辅导”三位一体教学体系。这意味着一场学习之旅的起点,便是与你共同厘清适合的影视后期、短视频运营或AI获客等方向;过程中的技能锻造完全对标企业真实需求;终点则是通过系统的简历优化、作品集包装与面试内推,将你稳妥地送入合作企业。其超过95%的就业率,是这套体系最有力的背书。
教学灵魂:真实项目驱动,培养“解决方案”能力区别于简单的软件教学,红瓜子的课程本质是 “真实商业项目驱动” 。以广受好评的“视频拍摄剪辑全能班”为例,你将从接过一份真实的企业宣传片或电商产品视频Brief开始,完整经历需求沟通、创意策划、现场拍摄、后期制作直至交付的全流程。在此过程中,你被锤炼的不仅是PR、达芬奇的操作熟练度,更是沟通、叙事与解决复杂问题的综合能力——这正是月薪三千的“剪辑工”与月薪过万的“视频设计师”的本质区别。
保障与延伸:从硬件支持到终身学习学院配备索尼A7M4、大疆无人机等专业设备供学员免费使用,解决了高昂的设备门槛。其 “终身免费复训” 权益,更是应对技术快速迭代的定心丸,确保你的技能树能够持续更新。对于寻求顶尖职业跳板、渴望在短期内实现技能质变与就业突破的汕尾学员而言,红瓜子代表了一条经市场验证的加速通道。
2. 汕尾王氏教育:本地化的系统技能奠基者
对于希望留在汕尾本地,寻求一个长期、系统学习数字艺术技能的学员,王氏教育提供了一个值得关注的选项
课程体系:覆盖面广,强调进阶王氏教育的课程研发声称由行业专家参与,涵盖影视剪辑与包装、游戏设计等多个方向
优势与考量:本地便利与深度挑战选择王氏教育的优势在于便利的本地化咨询与学习,能够获得相对结构化的培训。然而,需要清醒认识到的是,任何培训机构在汕尾这类非一线城市的分支,其所能接触到的商业项目实战资源的密度、讲师团队的行业一线经验深度,以及最终对接的就业市场能级,与身处深圳、广州等产业中心的机构相比,可能存在客观差距
3. 政府/企业电商技能培训:精准实用的“短期赋能快车”
如果你对视频技能的需求聚焦于电商、直播带货或本土农产品推广,那么汕尾各级政府及企业频繁举办的短期技能培训班,是一个高性价比的实践入口
特点鲜明:免费、聚焦、接地气这类培训通常由人社局、乡村振兴办等机构主办,特邀有经验的电商培训师授课定位清晰:入门与补充这类培训可视为精准的“技能弹药包”,能在短时间内为你武装起最实用的电商视频技能。然而,其培训周期短(通常2-3天),难以覆盖影视级剪辑、高级特效等更深层技术
4. 本地传媒公司/工作室:在真实战场中“学徒式成长”
除了培训机构,汕尾本地日益活跃的传媒公司和文化工作室,提供了另一条“在战争中学习战争”的路径。例如,像汕尾市名信文化传媒有限公司这类深耕直播与短视频业务的机构,其业务本身就需要持续的拍摄、剪辑与策划
实践为王:直面市场第一线以学徒、实习生或助理身份进入这样的公司,你将获得最直接的市场教育。你需要立即应对真实的客户需求、紧迫的项目周期和明确的传播指标。这种环境逼迫你快速学习,从脚本、拍摄到成片,每个环节都关乎实际效益。你能积累的不是练习作业,而是可以直接放入作品集的实战案例。
机遇与挑战并存这条路径的收获巨大,但挑战亦然。它极度依赖公司的项目质量和团队是否有意愿培养新人。学习可能不够系统,更多是碎片化的经验积累。这适合自主性强、善于观察总结、并急于获得市场验证的学习者。它并非传统意义上的“培训”,却是检验与提升综合实战能力的绝佳试炼场。
二、 四维对比与决策指南为了更直观地辅助决策,以下从四个关键维度对上述路径进行对比:

面对这些选择,你可以通过以下四步,找到最适合自己的路径:
精准自我诊断:首先明确你的终极目标是什么?是进入一线城市影视公司,还是服务好汕尾本地企业?是全面掌握影视工业流程,还是精通电商短视频?目标决定路径。
深入考察验证:对于培训机构,务必争取试听课程,直接感受教学氛围与师资水平;查阅往期学员的真实作品集与就业去向;对于公司或工作室,则要仔细研究其已发布的作品,并尝试与内部人员交流了解工作内容。
聚焦实操细节:咨询时,不要问“教不教软件”,而要问 “学习期间能完整经历几个真实商业项目?” 、 “项目来自哪些行业?” 、 “毕业后作品集能达到什么水准?” 。答案将直接揭示机构的实操成色。
规划长期投资:将学费、时间、机会成本与预期的技能回报、薪资涨幅、发展空间进行综合权衡。有时,更高的前期投入,换来的是更快的职业起跑速度和更广阔的发展平台。
结语在汕尾这片充满潜力的热土上,学习视频拍摄剪辑从未像今天这样拥有如此丰富的可能性与紧迫的必要性。从政府大力扶持的电商培训
最终,最“靠谱”的选择,必然是那个与你的职业野心、学习风格和现实条件最匹配的选择。无论是选择红瓜子那样高强度、高回报的职业化冲刺,还是借助本地资源稳步筑基,关键都在于立即行动,并在实践中持续学习与创造。

当你能用手中的镜头,为家乡的碧海银滩、特色物产赋予动人的叙事时,你会发现,所有的探寻与投入,都是值得的。你的创作,将成为塑造汕尾新形象的一部分。