目前,全国只有3所航空航天大学——北京航空航天大学、南京航空航天大学、沈阳航空航天大学。正在高调筹建的有1所,即郑州航空工业管理学院升格更名郑州航空航天大学。提出筹建的还有3所:北华航天工业学院升格更名大学已纳入《河北省“十四五”高等学校设置规划》;上海电机学院院长曾建议组建上海航空航天大学,上海电机学院已成立航空学院;山东航空学院已起步攻坚航空航天大学。
2025年9月12日,山东航空学院在砺学报告厅召开“十五五”事业发展规划编制工作落实推进会。党委委员、副校长杜伟在讲话时指出,“十五五”是完成学校第四次党员代表大会提出的“三大攻坚任务”的关键时期,是实现学校2035年中长期规划远景目标的重要阶段。他要求,要以国家战略发展需求开展规划编制,围绕“顶天立地”的办学定位,结合航空办学特色,聚焦航空航天、生态环境、材料化工、智能制造、人工智能、生物医药、低空经济等前沿方向布局学科专业,以高水平规划引领高质量发展。
杜伟所提到的“三大攻坚任务”和“2035年中长期规划”,均涉及航空航天大学建设。
2021年12月,《滨州学院“十四五”事业发展规划》正式发布,提出到2035年,办学水平全面达到博士学位授予单位、更名大学标准要求,成为国内航空特色鲜明的一流应用型大学。
2023年9月,滨州学院第四次党代会作出了“一二三四五十”战略部署,其中的三大攻坚任务中就已明确包括“航空航天大学建设”。
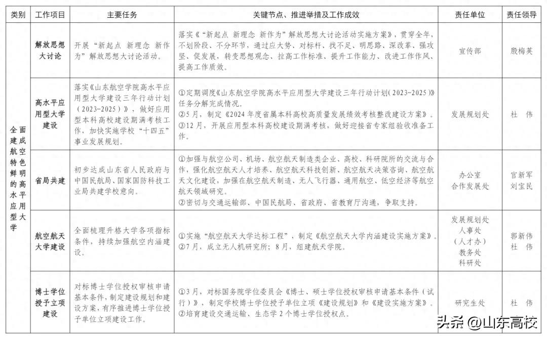
《山东航空学院2024年工作要点》也明确提出了“聚力推动省局共建、航空航天大学和博士学位授予单位培育建设”。根据《山东航空学院2024年重点工作安排表》,山东航空学院已经初步达成山东省人民政府与中国民航局、国家国防科技工业局共建学校意向;实施“航空航天大学达标工程”,制定《航空航天大学内涵建设实施方案》,并计划于7月成立无人机研究所,8月组建航天学院;培育建设交通运输、生态学2个博士学位授权点。

2025年2月,山东航空学院进行院系调整,其中,机电工程学院更名为航空宇航与机械学院。随后学院便面向海内招聘高层次人才。
在近日举行的暑期领导干部会议和新生开学典礼上,山东航空学院也提到了航空航天大学建设。
2025年8月29日,山东航空学院在学苑会堂召开2025年暑期领导干部会议暨重点工作推进会。党委书记李长海指出,当前学校正处于“十四五”规划收官、“十五五”谋划的关键阶段,也是推进航空航天内涵建设、博士学位授予单位建设的攻坚之年。他强调,要锚定目标奋力冲刺,全力落实高质量发展重点任务,必须在博士学位授予单位建设上实现攻坚突破,巩固拓展学科发展优势;必须在航空航天大学建设上实现攻坚突破,坚定走好特色发展之路。
2025年9月9日上午,山东航空学院2025级新生开学典礼暨军训动员大会在田径运动场举行。校长李伟年强调了学校在航空航天领域的特色优势,描绘了学校未来愿景,并向新生提出殷切期望。