近期汽车圈最热门的事件,除了汽车销量周榜引争议,另一件事就是方程豹汽车发布品牌焕新战略,豹5迎来全新价格,售价23.98-30.28万元,旗舰配置不变,出色性能打造不止越野的体验,全新价格让产品力升级,那么豹5值不值得入手?#豹 5 全新价格##豹 5 悦己宜家#

在新能源汽车领域,比亚迪已经是当之无愧的销量冠军,比亚迪7月乘用车销量340,799辆,去年同期为261,105辆。比亚迪今年1-7月累计乘用车销量194.8万辆,比去年同期增长29%!销量增长的同时让比亚迪品牌影响力与日俱增,且伴随着今年各个荣耀版车型,搭载第五代DM技术的秦L DM-i,海豹06 DM-i,宋L DM-i,2025款宋PLUS DM-i车型上市,比亚迪也被行业称之为“卷王”!

在10万-20万元乘用车领域,比亚迪确实掌握了产品定价权,家用轿车,家用SUV,豪华MPV,甚至百万级豪华SUV,比亚迪都有一定的市场份额,这次,比亚迪又将卷到硬派越野SUV领域,#方程豹豹 5# 用全新价格卷入市场,实现技术平权,让更多消费者花更低预算体验新能源越野SUV!#方程豹技术平权#
自从豹5全新价格发布后,个人也在网上追踪消息,就是关于订单量的变化!有媒体报道称,就在发布全新价格的第二天(7月30日),有方程豹销售人员表示,其所在门店单日成交量超20单,打来的电话一个接一个,预计周末将会迎来新的客流高峰。

而从网上销售晒出的订单来看,豹5全新价格发布后,引来一波抢购热潮!果然消费者的眼睛都是雪亮的,好产品不愁销量。还有人晒出了不少新用户即将提车的视频,可见豹5吸引不少用户下单抢购,毕竟豹 5 的产品价值远远超出了它的价格,这还要什么合资车。

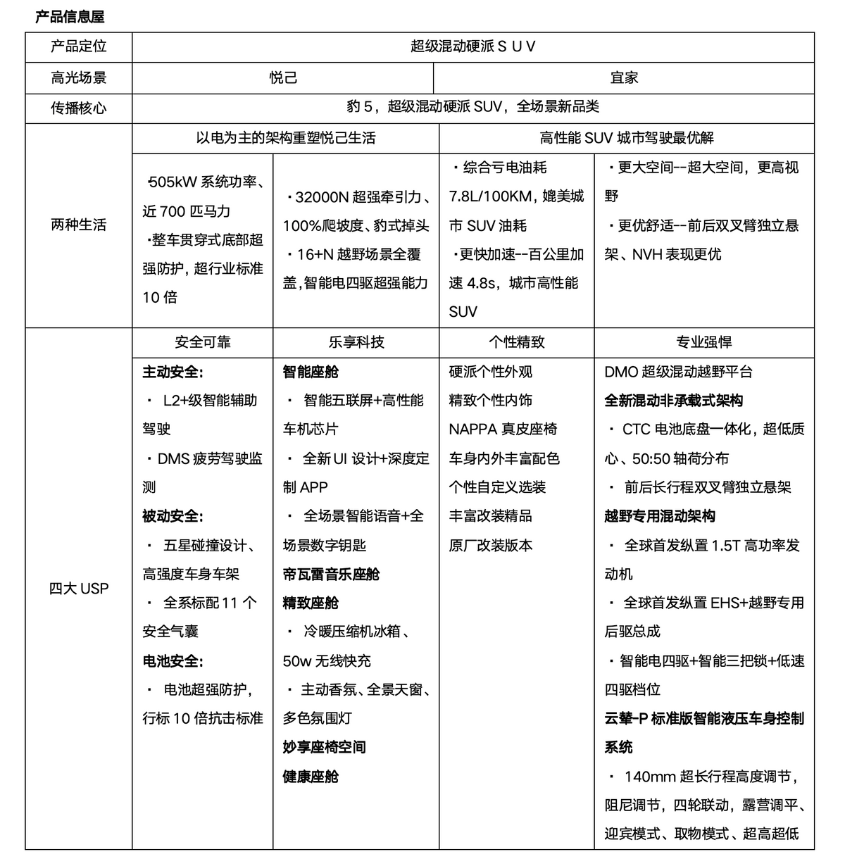
全新价格带来极强的购买诱惑力,豹5的技术平权对同档位产品绝对是一个强有力的打击!这里简单提一点豹5几个核心价值,作为超级混动硬派SUV,豹5首搭比亚迪DMO越野专用平台,综合功率 505kW,近 700 匹马力,还带三把锁,低速四驱!
就说DMO吧,已经是久经考验品质可靠,比如穿越新疆塔克拉玛干 N39,吉
尼斯世界纪录认证的混动车到的最高海拔。

还有一个让豹5驾驶舒适的技术就是云辇-P,百万 SUV 仰望 U8 同款的主动液压悬架,和空气悬架一样舒适,有 140mm 的高度调节,越野通过性远远超越同级产品。


豹 5 作为方程豹的首款产品,通过“电驱越野”开创了新的品类市场,豹5相比传统燃油越野更强的动力、更低的油耗和更佳的舒适性,城里用电,馈电油耗就 7.8L,综合续 航里程 1200 公里,可油可电,实现了全场景的出行体验,既可城市又可户外越野。既“悦己”,更“宜家”!