🏠坐标南昌
大家好,我是朱朱,一名爱研究的985理工男
9万硬装128平,省钱才是王道🥰
集成灶动辄上万,朱朱居然说他省钱❓对,你没听错
💔传统印象中
集成灶贵❌
集成灶坏了难修❌
集成灶丑❌
以前只有黑色,确实没法和厨房风格统一,现在有白色,和橱柜搭配简洁美观
将蒸烤箱、消毒柜整合,厨房更不显得乱💓
❓什么是集成灶
常见集成灶有蒸烤一体集成灶、消毒柜款集成灶
将燃气灶、吸油烟机、消毒柜、蒸箱、烤箱、置物台整合在0.9宽、1.35米高的小空间内
🔥现在都是模块化拼凑,和组装电脑一样,哪里坏了修哪里
❓为什么集成灶省钱
1⃣节省橱柜钱,一米橱柜1k多
2⃣整箱、烤箱、置物台这些让集成灶显得没这样贵
如果咱家这些都是必需品,那集成灶省钱,如果不准备买,那这条当我没说哈😂
3⃣吸油烟效果更好,同品质吸油烟机也不便宜
❓为什么集成灶吸油烟效果好
1⃣更近的吸烟距离,很多人讨论侧吸还是顶吸好,集成灶直接盖脸上吸💪
2⃣油烟不过脸,对做饭的人友好🥰
3⃣相比烟机套装,排风量更小,噪音更小,风压更大,高层也不会倒灌油烟
Tips🌟
开放式厨房建议选集成灶,吸油烟效果好
❓集成灶节省空间吗
无良🖤商家A说:节约吊柜空间(但地柜浪费了啊😱)
无良🖤商家B说:节约蒸箱、烤箱、消毒柜空间(小户型家庭有些不买啊😱)
答案:每个厨房不同、情况不同,如果你家需要蒸烤箱和消毒柜,那选集成灶👍
如果烟道离集成灶近,也可以选,如果离得老远,那完了,下面橱柜空间浪费老大
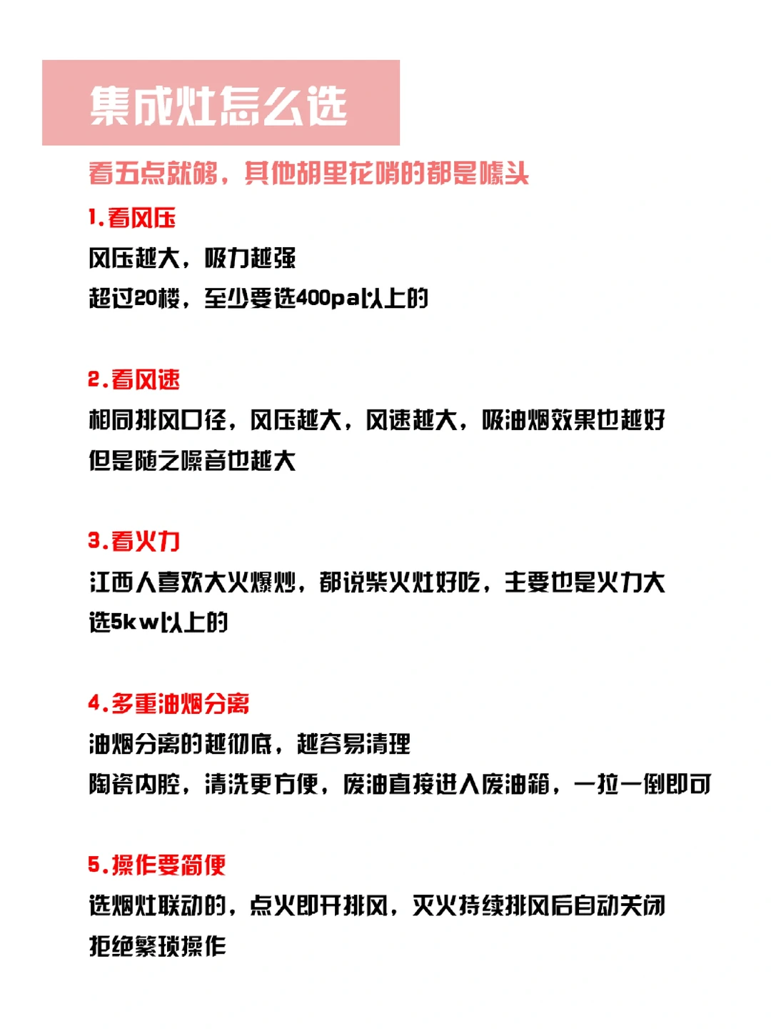
❓集成灶怎么选
看五点就够,其他胡里花哨的都是噱头😂
根本就是要吸油烟效果好、炒菜火力好,详情看图片
🌟买集成灶我也是精挑细选,半年使用下来
全家满意
家里喜欢吃蒸菜,直喷式蒸汽,切好放蒸烤箱,上面同步炒
一锅出炉,做饭也更快
蒸烤箱80L容量超大,单独买个这样大的烤箱也要大几千了
老人也会用,挥挥手就打开,可视化大屏,功能一目了然







